Microservices
Updated On 24 March 2024 | Min(s) read

XACML

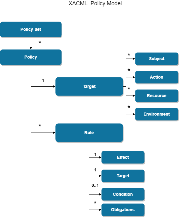
XACML (Extensible Access Control Markup Language) is an open standardised XML-based language for configuring security policies and access rights for Web services. The following figure shows a simplified XACML policy model. XACML supports fine-grained, attribute-based access control definitions and supports policy composition by reusing these low-level definitions.

The following image depicts a simplified XACML policy model.

Attribute Description
Resource Data, service, or system component.
Subject

Predicate: A statement about attributes whose truth can be evaluated.

An actor whose attributes may be referenced by a predicate.

Action An operation on a resource.
Environment The set of attributes that are relevant to an authorization decision and are independent of a particular subject, resource or action.

Target: Set of simplified subject, resource, and action conditions that must be satisfied for a policy set, policy, or rule to apply to a particular request.

Obligation: An obligation is a directive from the policy decision point (PDP) to the policy enforcement point (PEP) on what must be carried out before or after access is approved.

XACML Editors

  • Temenos XACML Policy Editor
    • PAP-UI
  • Third-Party Editors
    • The good and easy to use open-source editors for XACML policy files are,
      • Eclipse ALFA Plugin
      • UMU-XACML-Editor
      • WSO2 Identity Server

In this topic

Copyright © 2020- Temenos Headquarters SA

Published on :
Tuesday, September 2, 2025 12:38:29 PM IST