Microservices
Updated On 24 March 2024 | Min(s) read

Overview

Introduction

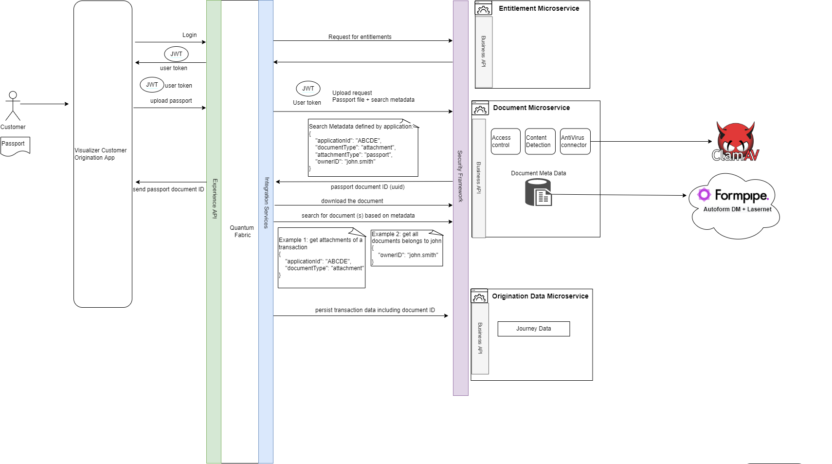
The Document microservice provides the virus-free documents hosting capability for Temenos Digital and core banking system. Under the hood, it connects the various Document Management System (Formpipe Product by default) and provides a set of common Apis to achieve a generic Document Generation and a Storage Solution that’s vendor agnostic and core agnostic.

Document Microservice doesn't store documents within, rather, it acts as a proxy service that relies on the external DMS (Document Management System) to store the actual files. It connects Formpipe products (Autoform DM and Lasernet) to generate and store the documents, which is out of the box. Clients need to purchase the commercial license from Formpipe before using this microservice. Alternatively, clients can choose their preferred DMS and document generation product, which would require L3 customization.
Document Microservice also supports the connection to Apache Sling, an open-source DMS option. However, the clients need to purchase the Apache Sling product (which Temenos doesn't offer) to manage the deployment and support the Apache Sling system to connect to the Document Microservice.

The Anti-virus feature is disabled by default. We highly recommend enabling it if the DMS at the client's choice doesn't have virus scanning capability. If it's on-premise deployment, the client needs to make sure that the Anti-virus software is installed and running correctly so that Document Microservice can use it to scan the uploaded file before sending it to DMS. Out of the box, It supports connection to ClamAV which is open-source software. If the client chooses a different one, it would require L3 customization. In the case of Temenos cloud deployment, the Temenos SaaS team will enable the anti-virus feature for the client.

Architecture and Data Flow

Modules

Copyright © 2020- Temenos Headquarters SA

Published on :
Tuesday, September 2, 2025 12:38:35 PM IST